Интернет-магазин AвтоZапчастей
1 цена, 1 качество, 1 скорость

+7 (909) 281-50-61
+7 (905) 138-55-50
ПН-СБ с 08:00 до 20:00
ВС с 08:00 до 19:00

Мы ВКонтакте

М.Горького,10 - ТЦ Космос
Если вы не нашли полное наименование детали, попробуйте найти сокращенный вариант (подшипник - подш и т.п.)
Корзина всё
ещё пуста
Обратная связь читает ген. директор и собственник
Нам не стыдно за наши цены
телефоны менеджеров
Нам не стыдно за наши цены!
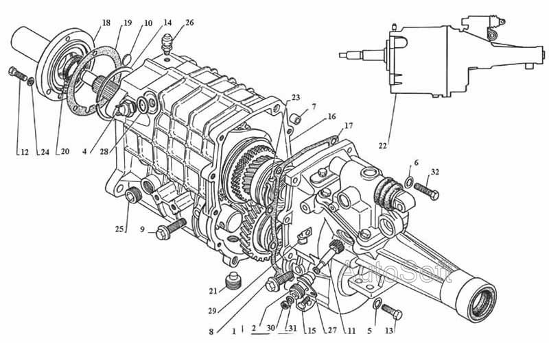
Каталог подбора запчастейКаталог запчастей Газ  3111 (каталог 2004 г.)

Коробка передач, картер передний, выключатель света заднего хода


* Крупные изображения из каталога Вы можете перемещать по экрану
Метка Каталожный номер Наименование детали Наличие
30 показать на схеме 14-3802032 Втулка штуцера нет в наличии
используйте поиск
31 показать на схеме 14-3802036 Кольцо уплотнительное нет в наличии
используйте поиск
14 показать на схеме 20-1701034 Кольцо стопорное подшипника показать наличие
Каталожный номер Фото Артикул Наименование Модель Ед. Наличие Цена в магазине сегодня Цена интернет магазина
20-1701034
  • кольцо стопорное подшипника первичного вала 5-ти ступенчатой КПП  Волга,Газель 20-1701034 (срок доставки: 1 день)
100000036435 кольцо стопорное подшипника первичного вала 5-ти ступенчатой КПП Волга,Газель 20-1701034 Волга шт
срок доставки: 1 день
10.00руб.
В корзину
20-1701034 100000060077 кольцо стоп.208 подш шт
срок доставки: 1 день
24.00руб.
В корзину
32 показать на схеме 200263-П29 Болт М8-6gх35 ОСТ 37.001.122-96 нет в наличии
используйте поиск
12 показать на схеме 201458-П29 Болт М8-6gх25 ОСТ 37.001.123-96 нет в наличии
используйте поиск
13 показать на схеме 201460-П29 Болт М8-6gх30 ОСТ 37.001.123-96 нет в наличии
используйте поиск
15 показать на схеме 206461-П29 Болт М6-6gх14 нет в наличии
используйте поиск
27 показать на схеме 21А-3802031 Стопор штуцера нет в наличии
используйте поиск
28 показать на схеме 21П-3716078-Б Прокладка выключателя света заднего хода нет в наличии
используйте поиск
23 показать на схеме 24-1701192-10 Кольцо стопорное нет в наличии
используйте поиск
29 показать на схеме 24-3724093 Скоба нет в наличии
используйте поиск
24 показать на схеме 252135-П2 Шайба 8Т ОСТ 37.001.115-75 нет в наличии
используйте поиск
5 показать на схеме 252175-П29 Шайба 8 нет в наличии
используйте поиск
6 показать на схеме 252175-П29 Шайба 8 нет в наличии
используйте поиск
10 показать на схеме 260305-П Заглушка 16 ОСТ 37.001.173-82 показать наличие
Каталожный номер Фото Артикул Наименование Модель Ед. Наличие Цена в магазине сегодня Цена интернет магазина
260305-П
  • заглушка 16 ОСТ 37.001.173-82 переднего картера 5-ти ступенчатой КПП  Волга,Газель 260305-П (срок доставки: 1 день)
100000014124 заглушка 16 ОСТ 37.001.173-82 переднего картера 5-ти ступенчатой КПП Волга,Газель 260305-П 5-ст шт
срок доставки: 1 день
2.50руб.
В корзину
25 показать на схеме 296576-П29 Пробка КГ1/2" показать наличие
Каталожный номер Фото Артикул Наименование Модель Ед. Наличие Цена в магазине сегодня Цена интернет магазина
296576-П29
  • пробка КГ1/2" картера КПП  Волга,Газель (срок доставки: 1 день)
100000017332 пробка КГ1/2" картера КПП Волга,Газель Волга шт
срок доставки: 1 день
28.00руб.
В корзину
26 показать на схеме 298429-П Сапун в сборе К1/8" нет в наличии
используйте поиск
16 показать на схеме 31029-1701014-01 Картер коробки передач передний нет в наличии
используйте поиск
17 показать на схеме 31029-1701021 Прокладка картеров нет в наличии
используйте поиск
18 показать на схеме 31029-1701040 Крышка подшипника первичного вала нет в наличии
используйте поиск
19 показать на схеме 31029-1701042 Прокладка крышки подшипника показать наличие
Каталожный номер Фото Артикул Наименование Модель Ед. Наличие Цена в магазине сегодня Цена интернет магазина
31029-1701042/21/224
  • комплект прокладок 5-ти ступенчатой КПП "ВАТИ" Волга,Газель  (срок доставки: 1 день)
100000017638 комплект прокладок 5-ти ступенчатой КПП "ВАТИ" Волга,Газель 5ступ. компл
срок доставки: 1 день
146.00руб.
Средняя цена по городу:188.00 руб.
У нас вы экономите:42.00 руб.
В корзину
31029-1701042/21/224
  • комплект прокладок 5-ти ступенчатой КПП "Эксперт РТИ" г.Н.Новгород Волга,Газель (срок доставки: 1 день)
100000059525 комплект прокладок 5-ти ступенчатой КПП "Эксперт РТИ" г.Н.Новгород Волга,Газель Волга компл
срок доставки: 1 день
79.00руб.
В корзину
20 показать на схеме 31029-1701043 Манжета 1,2-35х48-2 показать наличие
Каталожный номер Фото Артикул Наименование Модель Ед. Наличие Цена в магазине сегодня Цена интернет магазина
31029-1701043
  • Сальник первичного вала КПП Волга, Газель "Corteco" Италия (срок доставки: 1 день)
100000018796 Сальник первичного вала КПП Волга, Газель "Corteco" Италия CORTEC шт
срок доставки: 1 день
137.00руб.
Средняя цена по городу:176.00 руб.
У нас вы экономите:39.00 руб.
В корзину
31029-1701043
  • манжета первичного вала 5-ти ступенчатой КПП Волга,Газель "ESPRA" Испания (срок доставки: 1 день)
100000018797 манжета первичного вала 5-ти ступенчатой КПП Волга,Газель "ESPRA" Испания ESPRA шт
срок доставки: 1 день
200.00руб.
В корзину
21 показать на схеме 31029-1701098 Пробка магнитная показать наличие
Каталожный номер Фото Артикул Наименование Модель Ед. Наличие Цена в магазине сегодня Цена интернет магазина
31029-1701098
  • пробка картера КПП магнитная  Волга,Газель (срок доставки: 1 день)
100000017333 пробка картера КПП магнитная Волга,Газель Волга шт
срок доставки: 1 день
82.00руб.
В корзину
7 показать на схеме 3105-1701029 Штифт центровочный нет в наличии
используйте поиск
11 показать на схеме 3110-3802034 Шестерня привода спидометра ведомая нет в наличии
используйте поиск
22 показать на схеме 3111-1700010 Коробка передач в сборе нет в наличии
используйте поиск
1 показать на схеме 3302-3802029 Штуцер гибкого вала привода спидометра в сборе нет в наличии
используйте поиск
2 показать на схеме 3302-3802030 Штуцер гибкого вала привода спидометра показать наличие
Каталожный номер Фото Артикул Наименование Модель Ед. Наличие Цена в магазине сегодня Цена интернет магазина
3302-3802030
  • привод троса спидометра 5-ти ступенчатой КПП в сборе  Газель 3302-3802030 (срок доставки: 1 день)
100000017295 привод троса спидометра 5-ти ступенчатой КПП в сборе Газель 3302-3802030 Газель шт
срок доставки: 1 день
875.00руб.
В корзину
9 показать на схеме 4593761-167 Болт М10-6gх35 ОСТ 37.001.193-83 нет в наличии
используйте поиск
8 показать на схеме 4593761-167 Болт М10-6gх35 ОСТ 37.001.193-83 нет в наличии
используйте поиск
4 показать на схеме ВК418-Т Выключатель света заднего хода (ВК418-3716000-Т) нет в наличии
используйте поиск